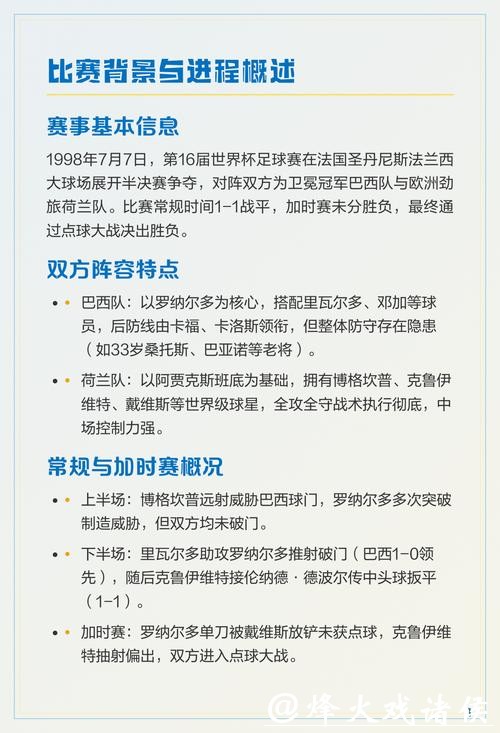
发布时间:2026-04-27T19:30:35+08:00
世界杯点球大战背后隐藏的第二场比赛
当世界杯淘汰赛被拖入点球大战时,电视机前无数人会屏住呼吸,但真正值得深思的不是“谁罚进了”,而是“为什么他罚进了”。点球大战表面上看像是一场拼运气的“彩票”,然而在数据分析、心理博弈与战术选择高度发达的今天,它更像是一场被压缩到几分钟之内的第二场比赛。想要对世界杯比赛预测做到更接近真实,就必须看清点球大战的胜负关键,理解那条只有十二码长的距离上,究竟藏着多少变量。
心理战是点球大战的真正赛场
在世界杯这种极端高压环境中,点球大战首先比拼的是心理强度。罚球球员技术水平往往都接近顶尖,但能否在几万名观众的注视下,保持平稳心率和稳定动作,是胜负分水岭。大量统计表明,先罚一方的晋级概率显著高于后罚一方,这并非偶然,而是心理优势的体现——先罚命中,会将压力完全抛给对手;而一旦先罚失手,整支球队可能瞬间陷入被动。对比赛结果进行预测时,仅仅看球员技术是不够的,还要考量球队对压力的适应能力,以及主帅对心理节奏的掌控。
经典案例就是某届世界杯中,一支以“铁血防守”著称的欧洲球队,在120分钟顶住了对手的狂攻,却在点球大战中连续罚失。这支球队平时以冷静著称,但在世界杯半决赛那样的场景下,多名主力被镜头捕捉到明显的手部颤抖和呼吸急促。相反,对手的主罚球员较多来自在欧战中经历过大量关键场面的俱乐部,他们的心理免疫力更高,最终将这种看不见的优势转化为比分上的领先。
门将不是“猜”方向 而是读心和读数据

多数观众以为门将在点球大战中只能“碰运气”,往哪边扑完全是猜测。然而在当代世界杯比赛预测模型中,门将的角色被高度量化。分析以往赛事录像会发现,顶级门将会根据罚球者的跑动节奏、助跑角度、支撑脚位置以及其在俱乐部和国家队的历史点球数据来提前做出判断。例如一些前锋在压力大时更倾向选择安全角度,而少数球员会在关键时刻改变一贯路线,以对抗“被研究透”的风险。这意味着,点球大战的胜负关键之一,在于球队数据部门能否在世界杯前,就为门将建立起足够丰富的点球数据库。
有一个广为流传的细节:在某届世界杯决赛的点球大战中,门将在水壶上贴了一张小纸条,上面写着对方可能的罚点方向。他并不是盲目扑救,而是在心理威慑和数据支撑的双重加持下,做出看似“神勇”的扑救动作。这种数据与心理双重读秒,已经成为对点球大战胜负进行预测时不可忽视的隐性变量。
主帅的排序选择 决定球队的“情绪曲线”
点球大战表面上是球员对门将的个人决斗,实质上则是教练组提前设计好的次序剧本在执行。谁先罚 谁压轴 谁承担关键的第三或第四球,这些安排会极大影响球队的情绪波动和观众的压力感知。一般而言,顶级教练会把心理素质更强、数据上命中率更高的球员放在前两点,以确保团队迅速建立信心;而技术细腻、具有“绝杀气质”的核心,则多被安排在第四或第五个出场位置,以应对可能出现的赛点。
过去有不少世界杯点球大战的案例证明,错误的排序足以摧毁一支本应占优的球队。有主帅将极具天赋但大赛经验不足的年轻球员排在期望打造“英雄时刻”,结果球队在前几轮罚丢后,压轴球员背负了近乎无法承受的心理负荷,最终射失并成为舆论风暴的中心。对于分析和预测比赛走向的人而言,看到首轮和次轮出场名单,就已经能对双方的心理布局有一个初步判断。
技术细节并非表面那么简单
谈到点球技术,多数人只会想到“力量”或者“角度”,但在高水平对抗中,点球的成功更多依赖于“可控的差异化”。助跑节奏的变化 假动作的时机 以及瞄准点的隐蔽性,都是成功率的关键。许多顶级前锋会在最后一步刻意放慢,让门将先暴露起跳意图,然后采用中路挑射或反向推射。然而这类技术动作在世界杯点球大战中存在巨大风险,因为草皮质量、脚下疲劳度、以及紧张导致的细微失衡,都可能让本该精彩的射门变成“滑倒事故”。

从预测视角看,观察球员在常规时间和加时阶段触球的稳定性,是判断其点球成功率的重要依据。如果一名球员在比赛中多次出现停球过大、射门打滑,那么在极度疲劳的加时后,他在点球点上的技术动作往往也难以保持完美。技术稳定性和体能衰减的叠加,构成了点球大战中极易被忽略却又极重要的变量。
球队文化与集体记忆影响点球命运

有的国家队被贴上了“点球噩梦”的标签,有的则以“点球专家”闻名于世界杯历史。看似玄学的背后,实际包含着集体记忆与文化氛围。当一支球队在历史上多次倒在点球大战中,这种失败经验会被媒体、球迷不断放大,最终内化为球员心中的阴影。相反,一支屡屡在点球大战中笑到最后的球队,其球员往往在走向十二码时会带着一种“我们对这个阶段非常熟悉”的潜在信念。
在预测一场可能进入点球大战的世界杯比赛时,分析者不能只看单一届赛事的表现,而应将多届大赛的点球记录纳入考量。这些记录不仅是技术层面的统计,更是球队文化的沉淀。与此那些在俱乐部层面长期经历欧冠淘汰赛的球员,会为国家队带来一种“关键时刻还能保持日常水准”的心理底色,这也是世界杯比赛预测中容易被忽视但十分关键的一环。
从“运气说”走向“概率说”的世界杯点球观
当我们重新审视世界杯点球大战的胜负关键时,会发现所谓“运气”只是对大量难以直观量化因素的简单代称。心理抗压能力 数据准备精细程度 教练的排序策略 门将的预判能力 球员的技术稳定性 以及球队长期文化,这些要素交织在一起,构成了一套复杂的概率系统。真正成熟的世界杯比赛预测,不再停留在“谁更有星味”或者“谁更有运气”这样的描述,而是试图将点球大战拆解成一个个可分析、可比较的要素集合。
当下一届世界杯再一次把某场焦点大战拖入点球决战时,不妨在每一次助跑之前问自己几个问题 这名球员过往点球命中率如何 这支球队是否有点球阴影 门将是否在通过延迟站位或目光干扰对手 教练是否在用排序设计球队的情绪高低起伏 只有将这些细节放入思考框架,我们对点球大战的预测,才真正配得上“分析”二字 而不是事后才用“运气”来解释一切。




